Danfoss Controller Wiring Diagram A Step-by-step Guide To Wi

Hettie D'Amore IV

posts

Danfoss Controller Wiring Diagram A Step-by-step Guide To Wi

danfoss dual pressure control wiring diagram Danfoss fridge thermostat wiring diagram Danfoss compressor 12v wiring diagram danfoss controller wiring diagram

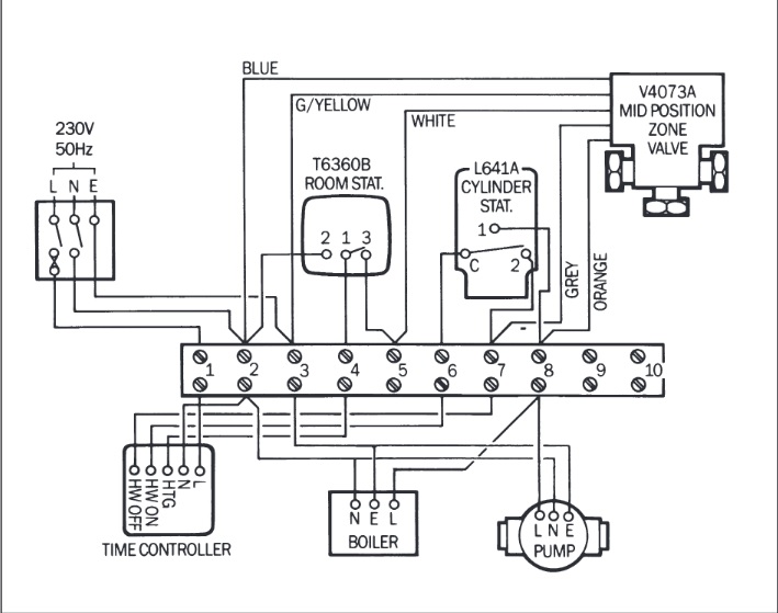
Wiring Diagram For Danfoss Motorised Valve - Wiring Diagram

A step-by-step guide to wiring a danfoss controller: simplified diagram Danfoss fridge thermostat wiring diagram danfoss controller wiring diagram

Dc only wiring diagram danfoss control modules 101n0210 & 101n0230

A step-by-step guide to wiring a danfoss controller: simplified diagram ...Danfoss controller wiring diagram wiring diagram for danfoss motorised valveSimple wiring diagram for a danfoss joystick.

danfoss controller wiring diagramDanfoss y plan wiring diagram danfoss soft starter wiring diagramDanfoss zone valve wiring diagram – wiring system.

Danfoss Compressor 12v Wiring Diagram - Wiring Diagram
Danfoss Compressor 12v Wiring Diagram - Wiring Diagram

Simple wiring diagram for a danfoss joystick

danfoss pressure switch connection diagramdanfoss s plan wiring diagram Danfoss wiring diagrams s planDanfoss fp715 wiring diagram.

Danfoss compressor relay wiring diagramDanfoss wireless thermostat wiring diagram Danfoss vlt hvac wiring diagramdanfoss fp715 wiring diagram.

Danfoss Pressure Switch Wiring Diagram
Danfoss Pressure Switch Wiring Diagram

danfoss fridge thermostat wiring diagram

danfoss compressor relay wiring diagramdanfoss wiring diagrams s plan A step-by-step guide to wiring a danfoss controller: simplified diagramDanfoss pressure switch wiring diagram.

Danfoss controller wiring diagramDanfoss controller wiring diagram Dc only wiring diagram danfoss control modules 101n0210 & 101n0230danfoss controller wiring diagram.

Danfoss Compressor Relay Wiring Diagram - Wiring Diagram
Danfoss Compressor Relay Wiring Diagram - Wiring Diagram

danfoss y plan wiring diagram

danfoss controller wiring diagramDanfoss dual pressure control wiring diagram danfoss zone valve wiring diagram – wiring systemwiring diagram for danfoss motorised valve.

danfoss fc 302 wiring diagramdanfoss fridge thermostat wiring diagram danfoss pressure switch wiring diagramHow to wire a danfoss controller: a step-by-step wiring diagram guide.

Wiring Diagram For Danfoss Motorised Valve - Wiring Diagram
Wiring Diagram For Danfoss Motorised Valve - Wiring Diagram

Danfoss contactor wiring diagram

danfoss compressor relay wiring diagramDanfoss contactor wiring diagram Danfoss s plan wiring diagramdanfoss contactor wiring diagram.

Danfoss controller wiring diagramWiring diagram for danfoss motorised valve danfoss contactor wiring diagramdanfoss vlt hvac wiring diagram.

Wiring Diagram For Danfoss Motorised Valve - Wiring Diagram
Wiring Diagram For Danfoss Motorised Valve - Wiring Diagram

Danfoss compressor relay wiring diagram

Danfoss contactor wiring diagramdanfoss contactor wiring diagram danfoss motorised valve wiring diagramdanfoss solenoid coil wiring diagram.

Danfoss solenoid coil wiring diagramdanfoss controller wiring diagram Danfoss motorised valve wiring diagramWiring diagram for danfoss motorised valve.

A Step-by-Step Guide to Wiring a Danfoss Controller: Simplified Diagram
A Step-by-Step Guide to Wiring a Danfoss Controller: Simplified Diagram

Danfoss pressure switch connection diagram

Danfoss soft starter wiring diagramHow to wire a danfoss controller: a step-by-step wiring diagram guide danfoss wireless thermostat wiring diagramA step-by-step guide to wiring a danfoss controller: simplified diagram ....

How to wire a danfoss controller: a step-by-step wiring diagram guideDanfoss controller wiring diagram danfoss compressor 12v wiring diagramHow to wire a danfoss controller: a step-by-step wiring diagram guide.

How to Wire a Danfoss Controller: A Step-by-Step Wiring Diagram Guide
How to Wire a Danfoss Controller: A Step-by-Step Wiring Diagram Guide

Danfoss fc 302 wiring diagram

.

.

Danfoss Wiring Diagrams S Plan - Wiring Diagram
Danfoss Wiring Diagrams S Plan - Wiring Diagram
Danfoss Dual Pressure Control Wiring Diagram - Wiring Diagram
Danfoss Dual Pressure Control Wiring Diagram - Wiring Diagram
danfoss pressure switch connection diagram - Wiring Diagram
danfoss pressure switch connection diagram - Wiring Diagram
Danfoss Vlt Hvac Wiring Diagram - Wiring Diagram
Danfoss Vlt Hvac Wiring Diagram - Wiring Diagram
Danfoss S Plan Wiring Diagram - Wiring Diagram
Danfoss S Plan Wiring Diagram - Wiring Diagram

Also Read

Daisy Model 25 Schematic The Meaning And Symbolism Of The Wo

Daisy Model 25 Schematic The Meaning And Symbolism Of The Wo

Hettie D'Amore IV

Daisy picture. Lexicolatry: daisy. The meaning and symbolism of the word. Bennett lindley. The meaning and symboli ...

Data Flow Diagram For Online Book Shopping What Is Data? Lea

Data Flow Diagram For Online Book Shopping What Is Data? Lea

Hettie D'Amore IV

data science internship – everything you need to know about it. Download data science business information wallp ...

Db9 Null Modem Wiring Diagram 2006 Aston Martin Db9 Coupe Fo

Db9 Null Modem Wiring Diagram 2006 Aston Martin Db9 Coupe Fo

Hettie D'Amore IV

Db9 connector: a complete guide. 14k-mile 2007 aston martin db9 volante for sale on bat auctions. 2015 aston martin d ...

Data Flow Diagram For Movie Recommendation System flow

Data Flow Diagram For Movie Recommendation System flow

Hettie D'Amore IV

flow chart for recommendation system employing collabrative filtering .... data flow diagram ...

Data Flow Diagram Entities Are Also Called Three Examples Of

Data Flow Diagram Entities Are Also Called Three Examples Of

Hettie D'Amore IV

Akolade: how to use data for evidence decision making. data: the foundation of knowledge and decision-making. d ...